Версия для слабовидящих: Вкл Изображения: Выкл Размер шрифта: A A A Цветовая схема: A A

Компьютерный турнир по инженерному 3D-моделированию

В рамках XVI традиционного научного фестиваля «Молодежь. Прогресс. Наука» 21 апреля 2022 прошел компьютерный турнир по инженерному 3D-моделированию среди студентов колледжа СФ БашГУ, обучающихся по направлению «Мехатроника и мобильная робототехника (по отраслям)» и студентов естественнонаучного факультета СФ БашГУ, обучающихся по направлению «Профессиональное обучение (по отраслям)». Всего приняло участие 14 человек.

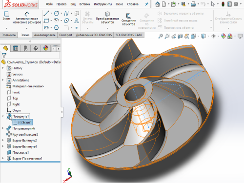
Будущие инженеры и специалисты на примере детали «Лопастное колесо центробежного насоса» пробовали свои силы в чтении машиностроительного чертежа и создании его 3D-модели в современных системах автоматизированного проектирования (Компас-3D и SolidWorks).

По результатам работы были определены победители:

1 место – студент группы ПРО41 Стуколов Данила Андреевич;
2 место – студент группы 4М31 Клемешев Константин Вадимович;
3 место – студент группы ПРО41 Камалов Динар Маратович.

Поздравляем победителей турнира и всем участникам желаем дальнейших творческих успехов в сфере инженерии!

Новости естественнонаучного факультета Новости кафедры технологии и общетехнических дисциплин



Стерлитамакский филиал УУНиТ